从“退场潮”到“管理权大换手”:解析物业行业存量时代的结构性调整



图片

“物业退场”无疑是2025年行业核心议题之一,甚至被冠以退场潮之名。然而,透过现象看本质,我们认为当前频发的物业撤场现象,并非行业衰退的表征,而是物业管理存量管理权大换手时代下的必然微观动态


根据中物智库数据,截至2024年末,全国物业管理面积达395.04亿平方米营收规模达1.797万亿元。全国数十万社区持续运转、数百万从业者维系日常服务、头部企业年管理面积仍持续净增长的基本面未变。在此背景下,每年上万个社区的正常换手,恰是行业新陈代谢、资源优化配置的动态体现。有进必有出,这不是单方退场的潮汐,而是市场规律驱使下的存量项目管理权有序流转


事实上,我们在“轻舟与重山”2024年熙说物业年度演讲的预测中已明确指出:物业行业将迈入存量管理权大换手时代。这一进程在2025年的加速,主要源于双重力量的驱动


一是,业主方动力增强。党建引领下的基层治理深化,显著提升提升了全国业委会/物管会覆盖率,为业主用脚投票提供了组织基础;同时,经济下行压力催生的消费降级,叠加居民维权意识与房屋维保需求的觉醒,促使业主对高性价比服务的追求日益迫切。


二是,企业方战略调整。物企普遍转向区域深耕与业态聚焦,主动退出长期亏损项目以求止损;加之市场竞争中低价策略的广泛应用,共同推升了管理权流转频率。



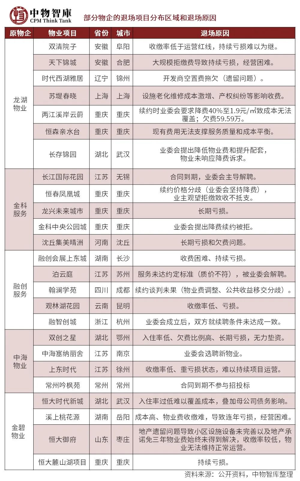
为深入探究“退场”的深层动因和趋势,我们系统分析了2025年以来行业广受关注的60个典型退场案例,从动因、区域、主体等多维度解构这一现象


一、退场项目全景扫描


1.地域分布:苏渝鄂三地为“主退区”


样本范围:涵盖2025年公开披露已退场或计划退场的项目,共计60个。项目分布在全国16个省、直辖市、自治区的25个城市。


退盘现象在地域上高度集中。江苏(15例)、重庆(14例)、湖北(7例)退盘企业前三位的区域合计36例,占样本总量的60%,共同构成物业退场的高发区域


区域性的市场波动是重要因素之一。例如,部分省市对新房前期物业服务合同设定限价,该政策在舆论压力下引发连锁反应,部分业委会以政府限价为武器放大压价空间,导致区域项目服务价格承压,进而刺激企业退盘增加。例如重庆,受2024年6月正式实施的新版《物业服务收费管理办法》设定了物业费指导价最高不超过1.9/㎡·月影响,重庆成为样本项目中退盘最多的城市。


此外,省内项目较为集中,江苏省中,退盘项目主要集中在南京(6例)、苏州(3例)和徐州(3例),湖北则以武汉(5例)为主要退盘城市。

图片

从样本企业看,退场高发区域的集中,与经济下行期的支付能力衰减、政策价格约束、业主权利意识提升三者矛盾集中爆发密切相关。项目长期亏损(源于高成本、历史遗留问题、低缴费意愿等)及合同到期调价协商失败则是直接导火索。


2.项目类型:困境呈现多元化


从样本企业来看,不同项目类型面临的退场压力点各异:


图片


3.退场方式: 主动止损是主流,博弈失利显隐忧


从退场方式来看,主动退出(51例)为主,在样本项目中占比85%,主要原因多为长期财务压力(持续亏损、收缴率过低)迫使企业及时止损,如龙湖物业从多地项目退出。


被动退出占比15%(9例),主要源于业委会主导解聘或续约失败。


此外,业委会角色价值出现分化,主动退出项目中,高达64.71%(33例)虽有业委会,却未能成功调解纠纷;被动退出则多发生在业委会活跃且议价能力强的社区。

图片


4.业委会角色: 加速流动与稳定交接


样本项目中,已成立业委会的占比70%,未成立业委会的占比30%。业委会显著影响退场后进程,有业委会项目能更可高效推进新物业选聘;无业委会项目在物业退场后易陷入失管或依赖应急托管。


图片


5. 退场交接:复杂性与过渡风险并存


原物业提出退场后,由于交接时间及选聘需要时间,以及小区的特殊性,样本项目处于不同的阶段:


过渡服务(47%):原物业宣布退场后,由于交接需要时间,仍有28个项目仍需原物业提供服务以完成交接。


平稳接管(23%):14个项目已由新物业顺利接替管。


应急托管(12%): 7个项目由应急物业或机构临时接管,以保障小区日常运营。


失管或选聘中(18%): 原物业已撤离,有11个项目新物业尚未确定,处于选聘物业或失管中。

图片



二、深层动因解构:“三角矛盾”驱动系统性困境


物业退场的深层原因已从单纯因成本压力,深化为价格、权责、服务三方之间的结构性矛盾(三角矛盾)


1.经济不可持续性:行业性生存困境


成本倒逼企业压力剧增。中物智库数据显示,2024年百强物业净利润同比下滑18.48% 的,延续负增长态势。净利率4.69%,下降1.31个百分点。同时,营业成本达 2882.29亿元,同比增长5.04%,营业成本率达80.47%,较上年增加0.59个百分点,成本增速持续高于收入增速(4.28%),企业在成本控制方面仍面临较大压力。


项目面临生存困境。样本案例中,“收缴率低-长期亏损-资金链断裂”是普遍退出动因。具体表现为:


一是,物业费收缴率与成本倒挂形成“剪刀差”。二是,新盘低入住率叠加交付缺陷、老旧小区调价困难。由此,多个项目长期入不敷出,迫使企业止损退出。


2. 业委会博弈升级:从“议价”到“制衡权争夺”


经济波动促使业主对服务产生“低价”与“高质”的双重诉求,成本和价值错配。


一是,低价陷阱。部分业主通过压价减轻负担,但一旦物业费跌破成本线,服务缩水引发更多拒缴,形成“低价→劣质欠费撤场”恶性循环。


二是,高质要求提升。服务意识觉醒使业主对服务标准、品质要求日益严苛。


由此业主对定价权、服务质量、服务边界等有了更清晰的认知和需求,双方由此产生博弈,若双方未能达成一致,则会使部分企业退盘。例如,重庆中渝·春华秋实业委会强推降费40%(高层至1.3元/㎡),物业拒绝续签;南京中海塞纳丽舍业委会追索20年公共收益,触发头部物企被动退场。


3. 开发商遗留问题“堰塞湖效应”


权责边界模糊,也经常成为物业和业主之间矛盾的主因之一。样本项目中,也多次明确指出,延期交房、房屋质量问题维修滞后、设备更换不及时、配套承诺未兑现等开发商责任范畴问题,引发业主集体拒缴物业费,物业成为转移矛盾的出口,承担非其职责范围内的损失。


4.服务质价失衡:业主自治能力提升倒逼企业


能力提升的业委会通过招标解聘服务不达标企业,推动“质价相符”机制落实。


5.战略收缩:头部企业聚焦“优质项目”


物企主动退出低效亏损项目,将资源集中投向核心区域和优势业态,确保盈利能力和服务质量。


图片


三、企业战略分化:取舍逻辑与生存之道


样本案例中,退场项目前五的企业分别为龙湖物业(7例)、金科服务(5例)、融创服务(5例)、中海物业(4例)和金碧物业(4例)。


同时,企业应对策略呈现分化:


头部民企采取资源优化策略,果断舍弃低效亏损项目,加速将资源向经济活力强、业主支付能力高、盈利前景好的核心城市和区域倾斜。


央企背景物企相对依赖政府协调资源,更倾向寻求平稳过渡与交接。


地方/中小物企则多选择承接退场项目或依赖政府应急托管机制维持基础服务。


而有开发商关联的物企,风险与母公司高度绑定,随关联房企的危机深化而被动退场(如金碧物业部分项目)。


图片


四、本质透视:存量换手时代的“三重错配”与机遇重构


当业主质疑“物业费不值”而拒缴物业费时,其本质是对价格体验落差、品牌承诺失信、价值衡量模糊的集中诘问。当前高频退场现象,深刻揭示了存量换手时代亟待解决的三重结构性错配


1.价格-成本错配


僵化的定价机制(如有项目十年物业费未调常见)难以对刚性上涨的人力、物料及维保等成本。


2.权责-收益错配


物业服务权责边界模糊,公共收益分配及使用的透明度缺失,业主监督机制流于形式化。


3.服务-预期错配


服务承诺(“质”)与实际交付水准在特定价格(“价”)下严重脱节,“质价相符”难以保障,导致信任赤字持续加深。


结语:从物业退场看行业新周期


当下被冠以“退场潮”的物业项目撤场现象,实则是行业从规模导向的“跑马圈地”迈向效率与品质驱动的“精耕细作”时代进程中,一场必然且深刻的存量管理权大换手。这种调整标志着粗放扩张时代终结,其本质是存量市场对服务精细化、权责透明化、价格市场化的倒逼


阵痛在所难免,但破局的核心在于系统性解决“价格-成本”、“权责-收益”、“服务-预期”的三重错配困境,并在此基础上构建成本可承压、权责可追溯、质价可量化的新平衡体系,最终重建物企与业主之间的信任共识与价值认同。这不仅是对政策制定者、企业及业主三方协同能力的重大挑战,更是中国物业管理行业走向成熟的必经之路和重要契机。

已无更多数据